Install flowrunner¶

In [ ]:
!pip install flowrunner

Create an Example flow¶

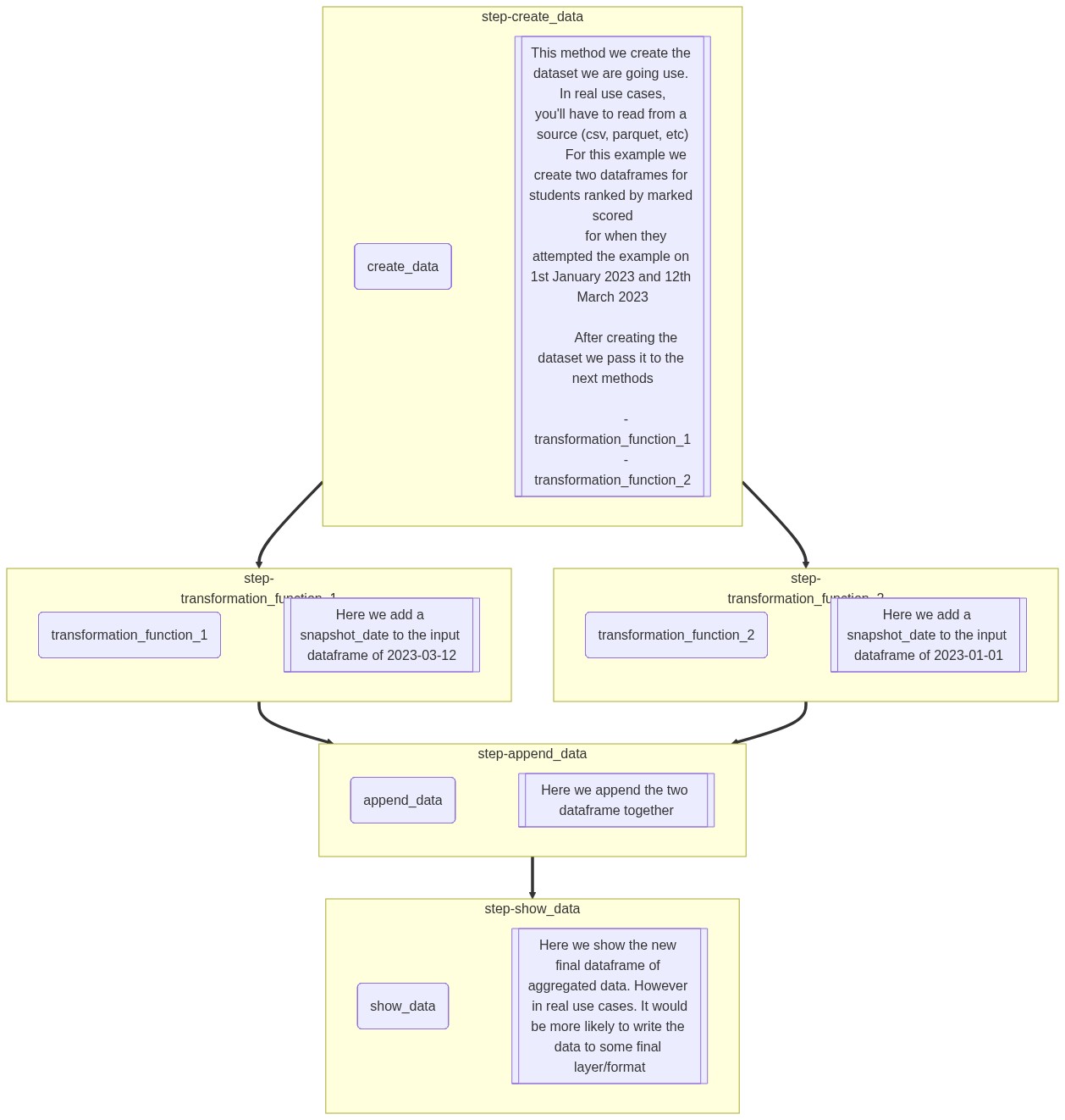
In this flow we define the following steps

  • create_data: A function to create dataset or input Pandas DataFrames
  • transformation_function_1: A function to add a snapshot_date of 2023-03-12 to the dataset
  • transformation_function_2: A function to add a snapshot_date of 2023-01-01 to the dataset
  • append_data: A function to append/union the dataframes together
  • show_data: A function to show the data note: This one has a return at the end, this is important later
In [ ]:
# -*- coding: utf-8 -*-
import pandas as pd

from flowrunner import BaseFlow, end, start, step


class ExamplePandas(BaseFlow):
    @start
    @step(next=["transformation_function_1", "transformation_function_2"])
    def create_data(self):
        """
        This method we create the dataset we are going use. In real use cases,
        you'll have to read from a source (csv, parquet, etc)

        For this example we create two dataframes for students ranked by marked scored
        for when they attempted the example on 1st January 2023 and 12th March 2023

        After creating the dataset we pass it to the next methods

        - transformation_function_1
        - transformation_function_2
        """
        data1 = {"Name": ["Hermione", "Harry", "Ron"], "marks": [100, 85, 75]}

        data2 = {"Name": ["Hermione", "Ron", "Harry"], "marks": [100, 90, 80]}

        df1 = pd.DataFrame(data1, index=["rank1", "rank2", "rank3"])

        df2 = pd.DataFrame(data2, index=["rank1", "rank2", "rank3"])

        self.input_data_1 = df1
        self.input_data_2 = df2

    @step(next=["append_data"])
    def transformation_function_1(self):
        """
        Here we add a snapshot_date to the input dataframe of 2023-03-12
        """
        transformed_df = self.input_data_1
        transformed_df.insert(1, "snapshot_date", "2023-03-12")
        self.transformed_df_1 = transformed_df

    @step(next=["append_data"])
    def transformation_function_2(self):
        """
        Here we add a snapshot_date to the input dataframe of 2023-01-01
        """
        transformed_df = self.input_data_2
        transformed_df.insert(1, "snapshot_date", "2023-01-01")
        self.transformed_df_2 = transformed_df

    @step(next=["show_data"])
    def append_data(self):
        """
        Here we append the two dataframe together
        """
        self.final_df = pd.concat([self.transformed_df_1, self.transformed_df_2])

    @end
    @step
    def show_data(self):
        """
        Here we show the new final dataframe of aggregated data. However in real use cases. It would
        be more likely to write the data to some final layer/format
        """
        print(self.final_df)
        return self.final_df

Create an instance of your flow¶

In [ ]:
example = ExamplePandas() # create an instance of your flow 

Let's use show to show what our flow will do¶

In [ ]:
example.show()
DEBUG | Validating flow for ExamplePandas(data_store={}, param_store={}) | 2023-03-25 23:24:59 |  flowrunner.system.logger | 4884
DEBUG | Show flow for ExamplePandas(data_store={}, param_store={}) | 2023-03-25 23:24:59 |  flowrunner.system.logger | 4884
create_data


        This method we create the dataset we are going use. In real use cases,
        you'll have to read from a source (csv, parquet, etc)

        For this example we create two dataframes for students ranked by marked scored
        for when they attempted the example on 1st January 2023 and 12th March 2023

        After creating the dataset we pass it to the next methods

        - transformation_function_1
        - transformation_function_2
        
   Next=transformation_function_1, transformation_function_2


transformation_function_1


        Here we add a snapshot_date to the input dataframe of 2023-03-12
        
   Next=append_data


transformation_function_2


        Here we add a snapshot_date to the input dataframe of 2023-01-01
        
   Next=append_data


append_data


        Here we append the two dataframe together
        
   Next=show_data


show_data


        Here we show the new final dataframe of aggregated data. However in real use cases. It would
        be more likely to write the data to some final layer/format
        

Now let's display our DAG¶

In [ ]:
example.display()

Finally we can run our flow¶

In [ ]:
example.run()
DEBUG | Validating flow for ExamplePandas(data_store={}, param_store={}) | 2023-03-25 23:25:53 |  flowrunner.system.logger | 4884
WARNING | Validation will raise InvalidFlowException if invalid Flow found | 2023-03-25 23:25:53 |  flowrunner.system.logger | 4884
DEBUG | Running flow for ExamplePandas(data_store={}, param_store={}) | 2023-03-25 23:25:53 |  flowrunner.system.logger | 4884
           Name snapshot_date  marks
rank1  Hermione    2023-03-12    100
rank2     Harry    2023-03-12     85
rank3       Ron    2023-03-12     75
rank1  Hermione    2023-01-01    100
rank2       Ron    2023-01-01     90
rank3     Harry    2023-01-01     80

We can also print() the object to see the output of each function¶

  • In the output we can see there are values for data_store: Which contains output of each function in case there was a return
  • We can also see param_store. Param store is used to pass reusable parameters to each flow
In [ ]:
print(example)
ExamplePandas(data_store={'create_data': None, 'transformation_function_1': None, 'transformation_function_2': None, 'append_data': None, 'show_data':            Name snapshot_date  marks
rank1  Hermione    2023-03-12    100
rank2     Harry    2023-03-12     85
rank3       Ron    2023-03-12     75
rank1  Hermione    2023-01-01    100
rank2       Ron    2023-01-01     90
rank3     Harry    2023-01-01     80}, param_store={})
In [ ]: